500以上の食品のアイデア|フードホーム

Maxim Integrated

Maxtg Maxim Integrated Voltage Supervisors Distributors Price Comparison And Datasheets Octopart Component Search

Win A Maxim Integrated Essential Analog Sample Box

Max16eti Maxim Integrated Max16eti Rf Receiver Chip 28 Pin Thin Qfn Rs Components

Max092evsys Maxim Integrated Maxim Integrated Max092evsys Max092 Evaluation System Led Driver For Max092evsys Max092led Ev Kit 3 5855 Rs Components

Best Booth Award At Philipp Maxim Integrated Office Photo Glassdoor Co In

Icron A Maxim Integrated Brand Linkedin

Maxim Influencer of the Week Alison Kay Bowles By Maxim Staff Jan 29, 21 Entertainment See Exclusive Photos From Top OnlyFans Model and Influencer Lexy Panterra By Maxim Staff.

Maxim integrated. Maxim Integrated Response September 1, – Senior Talent Acquisition Partner Thank you for your feedback and show of support for several of the things that makes Maxim special. (RTTNews) Maxim Integrated Products Inc (MXIM) reported a profit for its second quarter that rose from the same period last yearThe company's earnings totaled $195 million, or $068 per share. Maxim Integrated Products (MXIM) Payout Estimation Logic Estimates are provided for securities with at least 5 consecutive payouts, special dividends not included.

Wwwmaximintegratedcom Maxim Integrated │4 AC Electrical Characteristics PowerSwitch Characteristics PBDB tRST RST VCC tVCCF tVCCR tREC VPF(MAX) VPF VPF VPF(MIN) RST DS3231 Extremely Accurate I 2 CIntegrated RTC/TCXO/Crystal wwwmaximintegratedcom Maxim Integrated │5 Pushbutton Reset Timing. Maxim integrated TM E161 / E161 E164 / E164 E165 / E165 E168F / E168F E16M1 / E16M1 E165C E1611 / E1611C E1612 / E1612C E16MS1F. Semiconductor maker Analog Devices Inc said Monday that it plans to buy rival Maxim Integrated Products Inc for more than $ billion in what would be one of the largest merger deals of the year.

Maxim Integrated Page 4 of 55 Introduction The MAX is a preprogrammed microcontroller with firmware drivers and algorithms Combined with the appropriate sensor devices, the MAX acts as a sensor hub to provide. Maxim Integrated Products, Inc is engaged in designing, developing, manufacturing and marketing a range of linear and mixedsignal integrated circuits, referred to as analog circuits. Maxim Integrated, San Jose, California 17,779 likes · 611 talking about this Empowering Design Innovation For sweepstakes rules see.

Maxim integrated TM Title Microsoft Word K Author RubyRoyupa Created Date 1/13/21 PM. Maxim Integrated interview details 301 interview questions and 280 interview reviews posted anonymously by Maxim Integrated interview candidates. Maxim Integrated Products, Inc is engaged in designing, developing, manufacturing and marketing a range of linear and mixedsignal integrated circuits, referred to as analog circuits.

Maxim Integrated, an engineer's engineering company, exists to solve the designer's toughest problems in order to empower design innovation Our broad portfolio of highperformance semiconductors. Maxim Integrated is also your source for power, interface, and even digital products that work in the analog world And they’re glad to support you with reference designs, tools, technical documents, packaging, and more We invite you to explore their latest analog integration offerings. Due to the pending merger with Analog.

Maxim Integrated Products, Inc engages in the design, development, manufacture, and marketing of linear and mixedsignal integrated circuits Its products include integrated power circuits. Description Maxim Integrated Products is a publicly traded company that designs, manufactures, and sells semiconductor products with the mission to deliver innovative analo. Maxim Integrated Products, Inc engages in the design, development, manufacture, and marketing of linear and mixedsignal integrated circuits Its products include integrated power circuits.

Maxim Influencer of the Week Alison Kay Bowles By Maxim Staff Jan 29, 21 Entertainment See Exclusive Photos From Top OnlyFans Model and Influencer Lexy Panterra By Maxim Staff. Maxim integrated TM Title Microsoft Word K Author RubyRoyupa Created Date 1/13/21 PM. Maxim Integrated develops integrated circuits (ICs) for the automotive, industrial, communications, consumer, and computing markets The company is headquartered in San Jose, California, and has design centers, manufacturing facilities, and sales offices throughout the worldIn the fiscal year 19, it had US$231 billion in sales, 7,131 employees, and 35,000 customers worldwide.

At Maxim Integrated, we design the circuits that make today’s transformative technologies possible We’re going to be at CES 21 (virtually, of course) to show how our innovations help companies develop smaller, smarter, and more secure products. Maxim Integrated, an engineer's engineering company, exists to solve the designer's toughest problems in order to empower design innovation Our broad portfolio of highperformance semiconductors. Maxim Integrated is an American, publicly traded company that designs, manufactures, and sells analog and mixedsignal integrated circuits Maxim Integrated develops integrated circuits (ICs) for the automotive, industrial, communications, consumer, and computing markets The company is headquartered in San Jose, California, and has design centers, manufacturing facilities, and sales offices.

Maxim Integrated Products (NASDAQMXIM) shares slide 36% after hours despite reporting fiscal Q2 beats with revenue up 14% in the quarter to $62M;. Revenue $628 million Gross Margin 663% GAAP (674% excluding special items) EPS $068 GAAP ($073 excluding special items) SAN JOSE, CA January 26, 21 Maxim Integrated Products, Inc (NASDAQMXIM) reported net revenue of $628 million for its second quarter of fiscal 21 ended December 26, , a 1% increase from the $619 million revenue recorded in the prior quarter, and a 14%. Access technical details and IC specs from the convenience of your smartphone with Maxim Integrated’s free Essential Analog mobile app Available from Apple’s App Store and the Google Play Store, the app brings analog expertise directly into your hands—perfect for helping you build innovative, nextgeneration systems.

Maxim Integrated Products, Inc engages in the design, development, manufacture, and marketing of linear and mixedsignal integrated circuits Its products include integrated power circuits. Maxim Integrated Products (NASDAQMXIM) Q2 NonGAAP EPS of $073 beats by $006;. Maxim Integrated develops integrated circuits (ICs) for the automotive, industrial, communications, consumer, and computing markets The company is headquartered in San Jose, California, and has design centers, manufacturing facilities, and sales offices throughout the worldIn the fiscal year 19, it had US$231 billion in sales, 7131 employees, and 35,000 customers worldwide.

Maxim Integrated Products, Inc Common Stock (MXIM) Stock Quotes Nasdaq offers stock quotes & market activity data for US and global markets. Maxim Integrated Products, Inc designs, develops, manufactures, and markets a range of linear and mixedsignal integrated circuits in the United States, China, rest of Asia, Europe, and. Maxim Integrated develops innovative analog and mixedsignal products and technologies to make systems smaller and smarter, with enhanced security and increased energy efficiency We are empowering design innovation for our automotive, industrial, healthcare, mobile consumer,.

We invite institutional investors to meet with our management team Request now. Maxim Integrated is also your source for power, interface, and even digital products that work in the analog world And they’re glad to support you with reference designs, tools, technical documents, packaging, and more We invite you to explore their latest analog integration offerings. Find the latest Maxim Integrated Products, Inc (MXIM) stock quote, history, news and other vital information to help you with your stock trading and investing.

Maxim Integrated develops innovative analog and mixedsignal products and technologies to make systems smaller and smarter, with enhanced security and increased energy efficiency We are empowering design innovation for our automotive, industrial, healthcare, mobile consumer, and cloud data center customers to deliver industryleading solutions. Norwood, Massbased ADI and San Jose, Califbased Maxim Integrated compete in different vertical segments of the market for semiconductors in machines connected to the Internet. At Yahoo Finance, you get free stock quotes, uptodate news, portfolio management resources, international market data, social interaction and mortgage rates that help you manage your financial life.

Maxim Integrated 19,136 Followers · Science, Technology & Engineering Fujitsu DieTech Corp of the Philippines 21,491 Followers · Commercial & Industrial First Cavite Industrial Estate 15,529 Followers · Commercial & Industrial Maxim De Humana International Laguna Branch. 3,8 Followers, 221 Following, 157 Posts See Instagram photos and videos from Maxim Integrated (@maximintegrated). Maxim Integrated develops innovative analog ICs for the automotive, industrial, healthcare, mobile consumer, and cloud data center markets.

Maxim Integrated develops innovative analog and mixedsignal products and technologies to make systems smaller and smarter, with enhanced security and increased energy efficiency We are empowering design innovation for our automotive, industrial, healthcare, mobile consumer, and cloud data center customers to deliver industryleading solutions. Find 23 questions and answers about working at Maxim Integrated Learn about the interview process, employee benefits, company culture and more on Indeed. 154 Distributors & Vendors, 6 Products & Services, 1 Locations associated to Maxim Integrated Products.

Maxim Integrated develops innovative analog and mixedsignal products and technologies to make systems smaller and smarter, with enhanced security and increased energy efficiency We are empowering design innovation for our automotive, industrial, healthcare, mobile consumer, and cloud data center customers to deliver industryleading solutions. Maxim Integrated develops innovative analog and mixedsignal products and technologies to make systems smaller and smarter, with enhanced security and increased energy efficiency We are. Maxim Influencer of the Week Alison Kay Bowles By Maxim Staff Jan 29, 21 Entertainment See Exclusive Photos From Top OnlyFans Model and Influencer Lexy Panterra By Maxim Staff.

Maxim integrated TM maxim integrated TM Title ZPRN2 Created Date Z. Primary metrics and data points about Maxim Integrated Products Industry, sector and description for Maxim Integrated Products Designs, develops, manufactures, and markets a broad range of. Maxim Integrated Products, Inc We Are Raising Our FVE for Maxim to $76 as Its Merger With Analog Devices Remains on Track Yahoo Finance 1/6/21.

Description Maxim Integrated Products is a publicly traded company that designs, manufactures, and sells semiconductor products with the mission to deliver innovative analo. Maxim Integrated develops innovative analog and mixedsignal products and technologies to make systems smaller and smarter, with enhanced security and increased energy efficiency We are empowering design innovation for our automotive, industrial, healthcare, mobile consumer, and cloud data center customers to deliver industryleading solutions. GAAP EPS of $068 beats by $007Revenue of $62M (140% Y/Y) beats by $226MPress Release.

Maxim Integrated Maxim Integrated designs and manufactures analog and mixedsignal integrated circuits used in computers, peripherals, handheld electronics, wireless and fiber communications, test equipment, instrumentation and video displays. Maxim Integrated Products (MXIM) Payout Estimation Logic Estimates are provided for securities with at least 5 consecutive payouts, special dividends not included. Buy from Maxim Integrated authorized distributors to reduce your supply chain risks TrustedPartscom is the ultimate resource to search inventory of Maxim Integrated authorized distributors Maxim Integrated may also be referenced as Dallas Semiconductor, MAXIM,.

Maxim Integrated Products Inc for $9 billion in stock, heralding what may develop into a new round of consolidation in the $400 billion semiconductor industry. Maxim Integrated Products annual/quarterly revenue history and growth rate from 06 to Revenue can be defined as the amount of money a company receives from its customers in exchange for the sales of goods or services Revenue is the top line item on an income statement from which all costs and expenses are subtracted to arrive at net income. Maxim Integrated Products, Inc engages in the design, development, manufacture, and marketing of linear and mixedsignal integrated circuits Its products include integrated power circuits.

Maxim Influencer of the Week Alison Kay Bowles By Maxim Staff Jan 29, 21 Entertainment See Exclusive Photos From Top OnlyFans Model and Influencer Lexy Panterra By Maxim Staff. Maxim Integrated develops integrated circuits (ICs) for the automotive, industrial, communications, consumer, and computing markets The company is headquartered in San Jose, California, and has design centers, manufacturing facilities, and sales offices throughout the worldIn the fiscal year 19, it had US$231 billion in sales, 7,131 employees, and 35,000 customers worldwide.

Maxmamb Maxim Integrated Maxim Integrated Maxmamb Step Down Switching Regulator 1 Channel 0ma Adjustable 10 Pin Uslic 4 2530 Rs Malta Online

Next Generation Simo Power Management Ic From Maxim Integrated Extends Battery Life For Wearables And Hearables Audioxpress

Maxim Integrated Authorised Distributor In Emea Ebv Elektronik

Maxim Integrated Launches Ic Shopping App The Elec Korea Electronics Industry Media

Maxim Integrated Maxim Integrated Maxeesa T Rs 485 Rs 422 Ics Lcsc

Max177 Evaluation Board Maxim Mouser

Maxim Integrated Products Inc Distributor Digi Key Electronics

Maxim Integrated Products Circuits Maxim Electronics Computer Controls

Max Ultra Low Power Arm Cortex M4 Processor Maxim Mouser

Maxim Integrated Products Inc Distributor Digi Key Electronics

Maxim Integrated Alfatech

P Kbhhv1g9jr2m

Morphos Branding For A Better World Maxim Um Experiences

Pulse Oximeter Design Solution From Maxim Integrated

Maxim Integrated Office Photos Glassdoor

Introduction To The Max 16 Channel H Maxim Integrated

Welcoming Our New Hires In Maxim Maxim Integrated Philippines Facebook

Maxim Integrated Product Update

All Maxim Integrated Catalogs And Technical Brochures

Maxim Integrated Icron Technologies Enabling A Connected World

New Ebook From Maxim Integrated And Mouser Explores Next Generation Applications For Healthcare Wearables Eejournal

Maxim Integrated Linkedin

78q2123r F Maxim Integrated Ethernet Interface Ics Distributors Price Comparison And Datasheets Octopart Component Search

Ic Careers Maxim Integrated

Max6386xs29d3 T Maxim Integrated Voltage Supervisors Distributors Price Comparison And Datasheets Octopart Component Search

Maxim Integrated High Resolution Stock Photography And Images Alamy

Ic Careers Maxim Integrated

Max3223ecpp Maxim Integrated Buffers Drivers And Transceivers Distributors Price Comparison And Datasheets Octopart Component Search

Maxim Integrated Moduware

Ibutton Devices Maxim Mouser

Celebrating Women S Day Maxim Integrated Office Photo Glassdoor Co In

Maxim Integrated Getting Hit By Export Bans Nasdaq Mxim Seeking Alpha

Maxim Integrated Launches New Smartphone Power Chips The Elec Korea Electronics Industry Media

Maxb Maxc Circuit Breaker Protection Ic Maxim Mouser

Analog Devices Ltd Analog Devices To Acquire Maxim Integrated Strengthening Its Analogue Semiconductor Leadership

Maxim Integrated Mbed

Analog Devices To Acquire Maxim Integrated 07 13 Microwave Journal

Maxim Integrated A Popular Draw At The Last 2 Electronica Trade Shows Has Been The Soccer Ball Factory Demo From Maximintegrated Now Students At Ucddublin Will Be Able To Experience

Maxim Integrated Png Images Pngwing

Towards Low Power Wearables A New Biopotential And Bioimpedance Sensor From Maxim Integrated News

Q Tbn And9gcqlvrxmemmxinxtkqdqybzzjqdios0u Dc87jgpvoak8u Ngl7e Usqp Cau

Analog Devices To Acquire Maxim Integrated In 9 Billion Deal Ee Times Asia

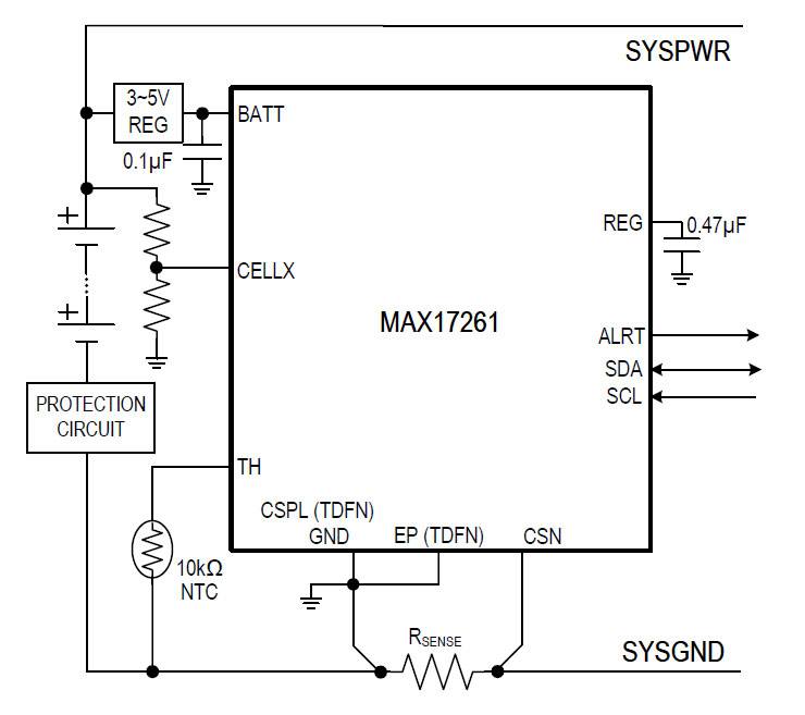
Max Multi Cell Fuel Gauge Maxim Integrated Digikey

Maxim Integrated 30th Anniversary Edn

Maxaetx Maxim Integrated Amplifiers Audio Distributors Price Comparison And Datasheets Octopart Component Search

Adi To Acquire Maxim Integrated For 21 Billion In Major Semiconductor Deal News

Max Integrated Follower Protection Ic Maxim Mouser

Analog Devices To Acquire Maxim Integrated For 21b Siliconangle

Maxim Integrated Releases Industry S Thinnest Dual Photodetector Optical Sensor Solution Embedded Computing Design

Win A Maxim Integrated Essential Analog Sample Box

Trinamic Now Part Of Maxim Integrated Trinamic Mc Twitter

Maxim Meets Guidance Foresees Stronger Quarter Fierceelectronics

Maxim Integrated Facilitates Collaboration With Logitech Webcams And Headsets

Bestand Logo Maxim Integrated 13 Svg Wikipedia

Q Tbn And9gcqlvrxmemmxinxtkqdqybzzjqdios0u Dc87jgpvoak8u Ngl7e Usqp Cau

Analog Devices To Buy Rival Chipmaker Maxim Integrated For Billion

Maxim Integrated S Usb C Power Delivery Solutions Accelerate Industry Adoption By Cutting Development Time By Three Months And Reducing Solution Size In Half

Max1aepa Maxim Integrated Datasheet Pdf Prices Technical Specs

Max340 Bidirectional Dc Plc Management Ic Maxim Mouser

Max3232cwe Maxim Integrated Ic Interface Transceiver Rs232 Full Duplex 235kbps So16 W Tme Electronic Components

Analog Devices Confirms Maxim Integrated Acquisition Audioxpress

Maxim Integrated Jinko Modules A Technical Look Solaranna

Maxim Integrated S Essential Analog Transceivers Deliver Reliable Connectivity And Industry S Highest Uptime For Industrial Networks Via Enhanced Fault Detection And Operation Range

Ic Careers Maxim Integrated

Maxim Integrated Zyeta Archello

Maxim Profile Ic Solutions Maxim Integrated

Analog Devices To Acquire Maxim Integrated Circuit Cellar

Maxim Integrated Authorised Distributor In Emea Ebv Elektronik

Maxim Integrated Products Inc Form 8 K Ex 99 1 Press Release April 14 10

File Maxim Integrated Logo Svg Wikipedia

Maxim Integrated Png Images Maxim Integrated Clipart Free Download

Morphos Branding For A Better World Maxim Um Experiences

Maxim Integrated Releases Max Mcu Embedded Computing Design

Maxshld Shield Evaluation Kit Maxim Mouser

Industry S First Highly Integrated Usb C Buck Charger From Maxim Reduces Size By 30 Percent

Q Tbn And9gcs5up6 U8qxpi0 Oysbf9sdp Fteefzmreud 7uz E Usqp Cau

Q Tbn And9gcq2w1r3wn 4pgajr356rczppn37 Y0a1sw55jj03qadubna1x H Usqp Cau

Maxim Integrated And Mouser Launches New Ebook That Explores Next Gen Healthcare Wearables New Ebook Explores Next Gen Healthcare Wearables

Maxaevkit Converter Evaluation Kit Maxim Mouser

Maxim Integrated Products Inc Distributor Digi Key Electronics

Maxim Integrated Maxim Integrated Max02bata T Dropout Regulators Ldo Lcsc

Maxim Integrated To Invest In Dublin Design Center And Assign Team Of Mixed Signal And Analog Engineers News

Maxim Integrated Introduces Solar Harvesting Solution New Industry Products

Summer Interns With Maxim Ceo Maxim Integrated Office Photo Glassdoor Com Hk

Maxim Integrated Authorised Distributor In Emea Ebv Elektronik

Maxim Integrated Accelerates Innovation In Europe With 25m Investment For New Design Center In Dublin Ireland Electronics Maker

Max1636e Maxim Integrated Rgb Automatyka Industrial Automation Center

Max 2 Ch Digital Isolators Maxim Mouser

Max Power Management Ic Maxim Mouser

Maxim Is Now Maxim Integrated Adafruit Industries Makers Hackers Artists Designers And Engineers

Pulse Oximeter Design Solution From Maxim Integrated

Items ged With Maxim Integrated Elektor Elektor Magazine

Maxa Can Interface Ic Maxim Mouser

Maxim Integrated Enables Dynamic Gesture Sensing For Automotive Applications At Industry S Lowest Cost And Smallest Size

Dev Kit Weekly Maxim Integrated Max Feather Application Platform Embedded Computing Design

Maxim Integrated Linkedin

Maxim S Isolated Can Transceivers Ensure Robust Communications For Industrial Systems Ele Times

Maxim Integrated Products Koers ndeel Beursonline Nl